信息查询:
被执行人查询
企业信用查询
法院文书查询
小贷名录查询
网贷试点名录
|
会员登录
|
站点地图
|
联系我们
|
设为首页
|
加入收藏
首页
协会概况
协会简介
协会章程
协会领导
组织架构
会员名单
入会流程
联系我们
党建学习
龙江党史
党章党规
思想教育
学习强国
工作动态
宏观政策
省内政策
自律文件
行业资讯
绿色普惠动态
会员名录
自律维权
小贷知识普及
会员服务
小贷机构数据系统
智谷科技信息平台
省金融局政务服务
行政执法信息平台
法 务 咨 询 服 务
行业人才招聘信息
学 习 培 训 服 务
业务咨询
信息查询
被执行人查询
企业信用查询
惠企政策平台
动产融资公示
法院文书查询
融资服务平台
金融数据统计
小贷名录查询
网贷试点名录
当前位置:
首页
>
工作动态
协会概况
协会简介
协会章程
协会领导
组织架构
会员名单
入会流程
联系我们
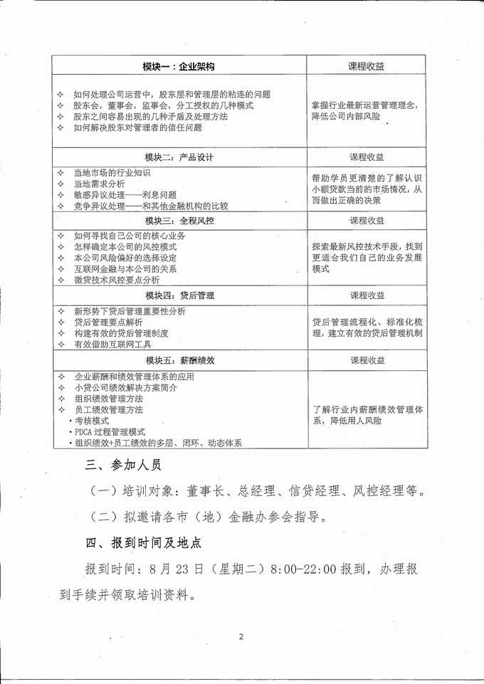
关于举办全省第四期业务培训班的通知
2016-08-10
来源:协会秘书处
浏览次数:
2367
点击下载:
附件(电子版)
上一篇
关于组织哈尔滨辖区会员单位参加专题研讨班的通知
下一篇
协会2016年度培训、考察计划